Pflaugis - Arcade
© Pflaugis - Arcade 2026 / Letztes Update: 14.01.2026

Die Welt der Arcade Games....

Pac Man, Asteroids, Galaxian, Galaga, Missile Command, Frogger, Phoenix, Battle Zone, Hang on, Outrun... ...schöne Erinnerungen an eine schöne Zeit...

Battlezone - Restauration

Schon als Kind dran gespielt, und nun endlich bei mir zur Restauration. Der Gesamtzustand kann sich sehen lassen. Hier ein paar Bilder:
Währenddessen die Platine zur Reparatur ging, hab ich mich schonmal an das Gehäuse gemacht. Dies musste gründlich gereinigt werden. Um an den Monitor zu kommen, muss die Front abgeschraubt werden. Dies ist leichter gesagt als getan. Denn einige Schrauben waren ganz schön festgefressen, und ich musste sogar mit dem Dremel dran…
Battlezone - Restauration Battlezone - Restauration
Auch einiges Getier und viele Spinnweben waren zu finden…
Hab dann das Gerät erst mal Grob ausgesaugt und Spinnweben entfernt, und auch nochmal kurz eingesteckt ob jetzt iwi was raucht. War aber alles gut.... Aber was ist das? Wieso kommt ein Punkt in der Mitte? Hätte einen schwarzen Bildschirm erwartet. Hat der Moni doch noch ein Schlag... ? Jetzt heißt es warten bis die Platine zurück ist, und dann werden wir sehen.
Weiter ging es mit den Reinigungsarbeiten. Dazu hab ich die ganzen Folien und Masken entfernt. Das Spiegelglas war rechts und links mit Schrauben befestigt und konnte nach lösen der Schrauben nach unten raus gezogen werden.
Fehleranalyse: - Gehäuserestauration - Spielplatinendefekt - Audioplatinendefekt - Reinigungsarbeiten
Nach Durchsicht hab ich ihn angesteckt und es war folgendes auf dem Bildschirm zu sehen:
Das hier ist die Rückseite der Front...
Der Himmel hat leider etwas gelitten. Dazu war er noch festgetackert. Mal sehen wie er sich flicken läst.
Jetzt kommt die Restauration der Maske dran. Hab zuerst mal alles gereinigt und geklebt. Schließlich hab ich mit Malstiften die gerissenen Ränder angemalt, sodass dies später nimmer so auffällt.
Schließlich hab ich den komplett defekten und zerknitterten Teil aus der Schablone ausgeschnitten und mit Karton geflickt.
Dann bin ich mit einem Schnipfel an den PC und hab ihn eingescannt. Mit dem Programm imagecolorpicker hab ich den Farbcode bestimmt. Hat auch gut geklappt. Auf dem Bildschirm sah das exakt gleich aus. Aber war ja klar, das der Ausdruck trotzdem in etwas anderem Farbton zum vorschein kam. Das dauerte eine gute Zeit bis ich den richtigen einigermaßen guten Farbton gefunden hatte. Dann hab ich zwei etwas dickere DINA4 Blätter mit dem Farbbalken bedruckt, zugeschnitten und zusammengeklebt. Schließlich wurden noch die Linien eingezeichnet und die Ränder schattiert. Dann kam das ganze auf die Maske. Das Ergebnis konnte sich sehen lassen.
Dann kam die Platine aus der Reparatur zurück. Leider war der Punkt in der Mitte immer noch zu sehen, und dazu die gezeichneten Linien. Liegt hier etwa ein Fehler des Spotkillers des Monitors vor?
defekt an der Platine war der DA Wandler (AM6012PC)
Hier ein kleines Video:
weiter gings mit den Sticks. Diese sind etwas schwergängig und kommen nicht in die Ausgangsposition zurück. Um zu sehen was da verschlissen bzw. defekt war musste ich ihn aubauen und zerlegen.
Der Stick ist sehr verdreckt und muss gereinigt werden. Außerdem ist der Gummiring beschädigt. Das ist auch der Grund weswegen der Stick nicht in die Ausgangsposition zurück kommt.
Vielen Dank an mrdo und SamWhiskey aus dem „arcade-reloaded“ Forum für die Unterstützung. Gerne dürft Ihr in unserem Forum an der Restauration / Reparatur teilhaben und mitdiskutieren. Zum Forum gehts hier. Eine Registrierung ist erforderlich. …to be continue…
Der Fehler kann jetzt als Ablenkungsfehler vom Monitor kommen, oder eben auch von der Platine. Um dies festzustellen hab ich die Platine an das Oszilloskope angeschlossen. Hierzu nimmt man den Ausgang X von der Platine und schließt den in Kanal 1 am Oszilloskope an, und Ausgang den Y schließt man an Kanal 2 an. Dann betreibt man das Oszilloskpe im Dual Betrieb. Ergebnis war dann dieses:
Somit war klar das der Fehler von der Battlezone Platine kam.
Aber dann war die Front ab….
Bei der weiteren Reinigung hab ich mir die Monitor Inlays vorgenommen. Die Pappmasken konnte ich mit Bref gut reinigen. Danach hab ich gleich die gerissenen Stellen geklebt. Die Folie auf dem Monitor hab ich mit Gallseife richtig sauber bekommen.
Konnte aber recht schnell Entwarnung geben. Kontrast und Helligkeit waren zu hell eingestellt.
Da ich den Gummiring erst aus Amerika bestellen musste ging es mit dem Gehäuse weiter. Dort waren die Kunststofffurniere teilweise gebrochen. Hab mir überlegt ob ich das komplett neu beziehen soll... aber jedes Gerät erzhält irgendwo seine Geschichte und hab mich deshalb entschieden das Gehäuse an den Stellen schwarz zu streichen. Um die Stellen auszubessern legte ich das Gerät mit Junior auf die Rückseite.
Nachdem die Farbe getrocknet war hab ich das Kunststofffurnier an den losen Stellen wieder festgeklebt. Danach sah es doch wieder ganz ordentlich aus...
Dann ging es weiter mit dem Bildschirm. Dieser musste ich erst mal von alten Klebestreifen befreien und richtig reinigen.
Schließlich kam die Maste dran. Diese hab ich nicht mehr getackert, sondern geschraubt. Sollte ich das Ding aus irgendeinem Grund mal weg machen müssen gibt es keine Beschädigungen.
Schwierig war die Maske an die richtige Position zu bringen. Hierzu musste ich das Spiegelglas einbauen und den Bildschirm in die richtige Position bringen, da er schräg eingebaut war. Schließlich musste an der Platine die größe des Bildes ( X und Y) eingestellt werden. Das ganze daurerte gute 3 Stunden. Hab die Marquee Beleuchtung komplett abgebaut um an der Maske justieren zu können.
Weiter ging es mit der Reinigung der Front. Dazu hab ich alle Scheiben ausgebaut und gründlich gereinigt. Das Marquee hat einen kleinen Sprung im Glas, da vom Vorgänger die Schrauben zu fest angedreht wurden. Aber das ist kaum sichtbar. Auf jeden Fall kann man jetzt wieder durchkucken.
danach hab ich die Folien auf den Monitor aufgeklebt...
Danach alles zusammengebaut und ein Testspiel getätigt. Leider gab es Tonprobleme und Grafikglitches….
Hab dann zuerst mal meine Aktivlautsprecher geholt und den Ton direkt an der Soundplatine/Netzteil abgehört. Dort hatte ich das gleiche gekratze. Anschließend bin ich die Spannungen durchgegangen. Ton 12V passt.... -5V sind -13V .... Das passt devinitiv nicht. Das ist zuviel. Hab dann sofort die Platine abgezogen. Hoffe die hat jetzt nix abgekriegt. Möglicherweise hängen auch die Glitches damit zusammen. Dann nochmal direkt am Netzteil gemessen. Gleiches Ergebnis. Scheint ein Netzteilproblem zu sein. Vermutlich die Spannungsregler.
Zwischenzeitlich hat ein Arcade Kumpel sich den Schlatplan angeschaut und festgestellt dass auf meiner Platine die -5V überhaupt nicht gebraucht werden. Die -5V werden scheinbar nur gebraucht, wenn 3-Spannungs-ROMs verbaut sind. Dies wären die 2708 Eproms. Hab das ganz eifach getestet indem ich den -5V PIN abgeklebt hatte. Tatsächlich kommt die Platine ohne -5V klar. Der Ton, wenn auch kratzig ist da.
Trotzdem hab ich das Sound Netzteil üperprüft und repariert. Wie schon gedacht war der Sapnnungsregler 7905 futsch. Den hab ich getauscht und hab nun ohne Last (an der Platine hab ich das ja blockiert) -6,6V. Denke das das so in Ordnung ist. Beim Ton bin ich auch etwas weiter. Da ist wohl ein TDA2002 defekt. Mit den Aktivboxen kann ich an PIN5 einen klaren Ton am Eingag empfangen. An PIN2 Ton Ausgang hab ich da gar nix bis zerkratzt. Der zweite TDA arbeitet normal. Hab die restlichen Teile bestellt und ausgetauscht. Dabei ist mir aufgefallen das ein Folienkondensator auf Position C8 abgerissen war. Diesen habe ich ebenfalls ersetzt.
Der Ton funktionierte nun wieder. Allerdings fingen die Lautsprecher sehr stark zu brummen an. Aufgefallen ist mir dann noch, das nach einer guten halben Stunde Betrieb außer das Brummen auch die Explosionen nimmer aufhören. Du wirst abgeschossen, und der Abschusston beibt dann bis zum nächsten Treffer bestehen. Dies ist wohl ein weiteres Board Problem. Das brummen könnte mit dem Big Blue zu tun haben. Daraufhin habe ich das Netzteil ausgebaut und den Big Blue gemessen. Dieser wird im AC Bereich gemessen, aber der Messwert war in Ordnung. Durch den Ausbau hab ich auch den Grund für das brummen der Lautsprecher gefunden. Grund war ein Strang nicht angeschlossener GND Kabel die unter das Netzteil und dann unter einen Bierdeckel geklemmt waren..... warum auch immer…
Mittlerweile sind die Gummi Inlay´s für die Sticks aus den USA gekommen…
Wie schon weiter oben erwähnt gehen die Sticks nicht mehr in die Ausgangsposition zurück. Schuld daran waren Gummis, die sich im laufe der Zeit aufgelöst haben oder ausgerissen sind. Hier mal den neuen (weißen) Ersatz aus den USA. Passt sehr gut.
Beim zweiten sah das ganze noch schlimmer aus. Zumal da auch die Kabel des Feuer buttons in mitleidenschalft gezogen wurde. Das grüne GND Kabel lag beim öffnen schon lose drinnen. Evtl. ist es mir auch abgerissen. Das Gummi war da schon mehr angerissen, und der Metallring hatte sich bereits gelöst.
Um die Kabel wieder in Ordnung zu bringen musste ich den Stick komplett zerlegen. Schließlich hab ich alles wieder geflickt und die anderen Kabel etwas verstärkt. Sollte es nicht halten werde ich komplett frische Kabel durchziehen.
Dann wieder alles zusammengebaut. Mit dem Ergebins war ich zufrieden.
Dann ging es weiter mit den Münzprüfern. Dort blieben die Münzen hängen. Beide Münzprüfer wurden gereinigt und etwas nachgestellt. Ein Lämpchen musste am Münzeinwurf gewechselt werden. Nun funktioniert dort auch wieder alles..
Nun ist folgendes noch zu machen: - Ein Lautsprecher oben tauschen, der macht kein Mucks mehr. - Kosmetik und evtl. das Fußteil nachbauen, das fehlte nämlich... aber braucht man das?
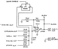
Zwischenzeitlich hat sich SamWhiskey aus dem „arcade-reloaded“ Forum nochmals um die Battlezone Platine gekümmert. Die Grafikglitches waren auf fehlerhafte Sockel zurückzuführen. Die fehlerhafte Explosion war durch einen defekten IC MC14066B verursacht worden. Nach dem Sockel und IC Tausch waren die Fehler weg.
Zurück zum Blog Zurück zum Blog